1. there is a large jump in the film thickness reading during the coating process.
2. the crystal stops oscillating during the coating process before the normal end of crystal life.
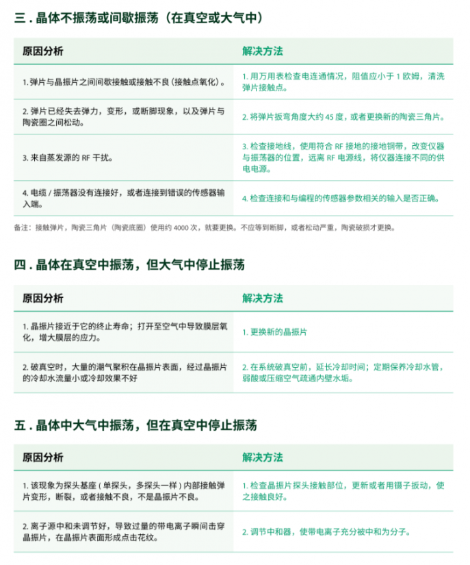
3. crystal does not oscillate or oscillates intermittently (in vacuum or atmosphere)
4. crystal oscillates in vacuum but stops oscillating in atmosphere
5. the crystal oscillates in atmosphere but stops oscillating in vacuum
6. thermal instability: large changes in film thickness readings during warming of the evaporation source (usually resulting in a decrease in film thickness reading) and after termination of coating (usually resulting in an increase in film thickness reading).
7. Poor reproducibility of film thickness
8. large deviations in film thickness after termination of coating (greater than 200 angstroms at a density of 5g/ml)
9. problems with bicrystal or polycrystal conversion (not converting or centering the aperture)
10. crystal mounting, readings always the same, no drop during coating, no tip.

